您好,欢迎访问
湖南昊坤工程咨询有限公司
官方网站!
在线留言
|
联系我们
公司客服热线
0731-84017899
首页
关于我们
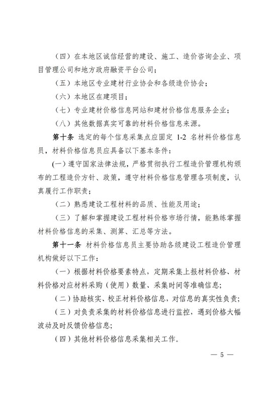
公司简介
管理架构
企业文化
工作流程
联系我们
在线留言
业绩展示
工程造价咨询
工程招标代理
工程案例
公司资质
资质证书
公司荣誉
政策法规
相关政策
新闻动态
公司新闻
行业新闻
招标采购公告
人才招聘
全职招聘
兼职招聘
公司风采
公司风采
当前位置:
首页
>
新闻动态
>
公司新闻
> 详细内容
新闻动态
公司新闻
行业新闻
招标采购公告
联系我们
For More Information Call
地址:长沙县湘龙街道万家丽北路
星雅美辰1栋(山东商会大夏)8楼808
电话:
84017899/18163636699
传真:0731-84017899
上一篇:
湖南昊坤 | 弘扬雷锋...
下一篇:
湖南昊坤 | 抬头所见...